Phase 1: Research & Diagnosis

I structured the research alongside a junior designer and researcher. My contributions:

 

 

  • Defined scope and research goals
  • Co-created the interview script
  • Defined recruitment criteria
  • Tagged and analysed subscription behavior in Pendo
  • Provided early behavioral analysis
  • Guided synthesis and insight framing

Key Findings

  • Reporting & Audit Needs

    • Admins need operational reporting
    • Audit and export capabilities are critical
    • Need for filtering and drill-down
  • Search & Filtering Friction

    • Search required specifying exact attributes
    • Results did not update dynamically
    • Filtering state did not persist
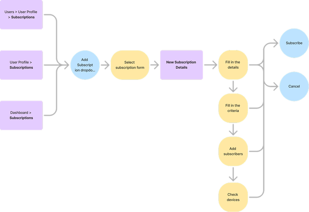
  • Navigation & Discoverability Issues

    • Subscriptions buried inside user profile
    • Users unsure where to manage subscriptions
    • No centralized admin control
  • Management Model Misalignment

    Customers operate under different governance models:

    • Centralized admin control
    • Automated group-based subscriptions
    • Localized management
    • Growing demand for end-user auto-subscribe
  • Persona 1: The Governance-Oriented Admin

    • Responsible for compliance and accuracy
    • Manages subscriptions across teams
    • Needs bulk control and audit visibility
    • Concerned with risk and governance
  • Persona 2: The Operational End User

    • Wants clarity on what they’re subscribed to
    • Needs simple opt-in / opt-out where allowed
    • Doesn’t understand subscription logic
    • Just wants confidence and visibility

Journey Friction Moment

The key breakthrough was recognizing that subscriptions were serving two fundamentally different user needs: individual visibility and organizational governance.

 

For admins managing large organizations, subscription changes required visiting each user profile individually.

A simple action like:

  • Removing access to a subscription across a team
  • Auditing who is subscribed to a sensitive notification
  • Updating delivery logic

…required repetitive, manual navigation.

 

This created:

  • High cognitive load
  • Increased risk of error
  • No visibility across the system

 

Meanwhile, end users couldn’t clearly understand:

  • Why they were subscribed
  • Whether they could change it
  • Who controlled the subscription

 

Both personas were constrained by the same surface - but needed fundamentally different controls.

 

Instead of iterating on a single surface, we introduced a dual-surface model that separated self-service from administrative control

  • Before: Fragmented & User-Centric Only

    Characteristics:

     

    • User-by-user management
    • No bulk actions
    • Search required exact attribute targeting
    • No clear governance model
    • Subscriptions buried in profile navigation
    • No transparency into subscription rationale
  • After: Dual-Surface Management Model

    Principles Introduced:

     

    • Separation of self-service and governance
    • Bulk-first administration
    • Persistent filtering and scalable tables
    • Clear subscription logic visibility
    • Support for multiple governance models

Design Principles Introduced

  • Bulk-first management for admins
  • Persistent filtering and modern table behavior
  • Clear subscription rationale (“Why am I subscribed?”)
  • Easier new subscription discovery and self service
  • Explicit governance model support
  • Scalable search patterns

Daria Ershova

Home

Phase 1: Research & Diagnosis

I structured the research alongside a junior designer and researcher. My contributions:

 

 

  • Defined scope and research goals
  • Co-created the interview script
  • Defined recruitment criteria
  • Tagged and analysed subscription behavior in Pendo
  • Provided early behavioral analysis
  • Guided synthesis and insight framing

Key Findings

  • Reporting & Audit Needs

    • Admins need operational reporting
    • Audit and export capabilities are critical
    • Need for filtering and drill-down
  • Search & Filtering Friction

    • Search required specifying exact attributes
    • Results did not update dynamically
    • Filtering state did not persist
  • Navigation & Discoverability Issues

    • Subscriptions buried inside user profile
    • Users unsure where to manage subscriptions
    • No centralized admin control
  • Management Model Misalignment

    Customers operate under different governance models:

    • Centralized admin control
    • Automated group-based subscriptions
    • Localized management
    • Growing demand for end-user auto-subscribe
  • Persona 1: The Governance-Oriented Admin

    • Responsible for compliance and accuracy
    • Manages subscriptions across teams
    • Needs bulk control and audit visibility
    • Concerned with risk and governance
  • Persona 2: The Operational End User

    • Wants clarity on what they’re subscribed to
    • Needs simple opt-in / opt-out where allowed
    • Doesn’t understand subscription logic
    • Just wants confidence and visibility

Journey Friction Moment

The key breakthrough was recognizing that subscriptions were serving two fundamentally different user needs: individual visibility and organizational governance.

 

For admins managing large organizations, subscription changes required visiting each user profile individually.

A simple action like:

  • Removing access to a subscription across a team
  • Auditing who is subscribed to a sensitive notification
  • Updating delivery logic

…required repetitive, manual navigation.

 

This created:

  • High cognitive load
  • Increased risk of error
  • No visibility across the system

 

Meanwhile, end users couldn’t clearly understand:

  • Why they were subscribed
  • Whether they could change it
  • Who controlled the subscription

 

Both personas were constrained by the same surface - but needed fundamentally different controls.

 

Instead of iterating on a single surface, we introduced a dual-surface model that separated self-service from administrative control

  • Before: Fragmented & User-Centric Only

    Characteristics:

     

    • User-by-user management
    • No bulk actions
    • Search required exact attribute targeting
    • No clear governance model
    • Subscriptions buried in profile navigation
    • No transparency into subscription rationale
  • After: Dual-Surface Management Model

    Principles Introduced:

     

    • Separation of self-service and governance
    • Bulk-first administration
    • Persistent filtering and scalable tables
    • Clear subscription logic visibility
    • Support for multiple governance models

Design Principles Introduced

  • Bulk-first management for admins
  • Persistent filtering and modern table behavior
  • Clear subscription rationale (“Why am I subscribed?”)
  • Easier new subscription discovery and self service
  • Explicit governance model support
  • Scalable search patterns

Daria Ershova

Home

Phase 1: Research & Diagnosis

I structured the research alongside a junior designer and researcher. My contributions:

 

 

  • Defined scope and research goals
  • Co-created the interview script
  • Defined recruitment criteria
  • Tagged and analyses subscription behaviour in Pendo
  • Provided early behavioural analysis
  • Guided synthesis and insight framing including the creation of user journeys and personas

Key Findings

  • Reporting & Audit Needs

    • Admins need operational reporting
    • Audit and export capabilities are critical
    • Need for filtering and drill-down
  • Search & Filtering Friction

    • Search required specifying exact attributes
    • Results did not update dynamically
    • Filtering state did not persist
  • Navigation & Discoverability Issues

    • Subscriptions buried inside user profile
    • Users unsure where to manage subscriptions
    • No centralized admin control
  • Management Model Misalignment

    Customers operate under different governance models:

    • Centralized admin control
    • Automated group-based subscriptions
    • Localized management
    • Growing demand for end-user auto-subscribe

Journey Friction Moment

The key breakthrough was recognizing that subscriptions were serving two fundamentally different user needs: individual visibility and organizational governance.

 

For admins managing large organizations, subscription changes required visiting each user profile individually.

A simple action like:

  • Removing access to a subscription across a team
  • Auditing who is subscribed to a sensitive notification
  • Updating delivery logic

…required repetitive, manual navigation.

 

This created:

  • High cognitive load
  • Increased risk of error
  • No visibility across the system

 

Meanwhile, end users couldn’t clearly understand:

  • Why they were subscribed
  • Whether they could change it
  • Who controlled the subscription

 

Both personas were constrained by the same surface - but needed fundamentally different controls.

 

Instead of iterating on a single surface, we introduced a dual-surface model that separated self-service from administrative control

Design Principles Introduced

  • Bulk-first management for admins
  • Persistent filtering and modern table behaviour
  • Clear subscription rationale (“Why am I subscribed?”)
  • Easier new subscription discovery and self service
  • Explicit governance model support
  • Scalable search patterns